中国政府网
农业农村部
湖南省政府门户网站
无障碍浏览
网站首页
信息公开
办事服务
互动交流
专题专栏
网站首页
信息公开
办事服务
互动交流
专题专栏
首页
首页
>
信息公开
>
网站工作年度报表
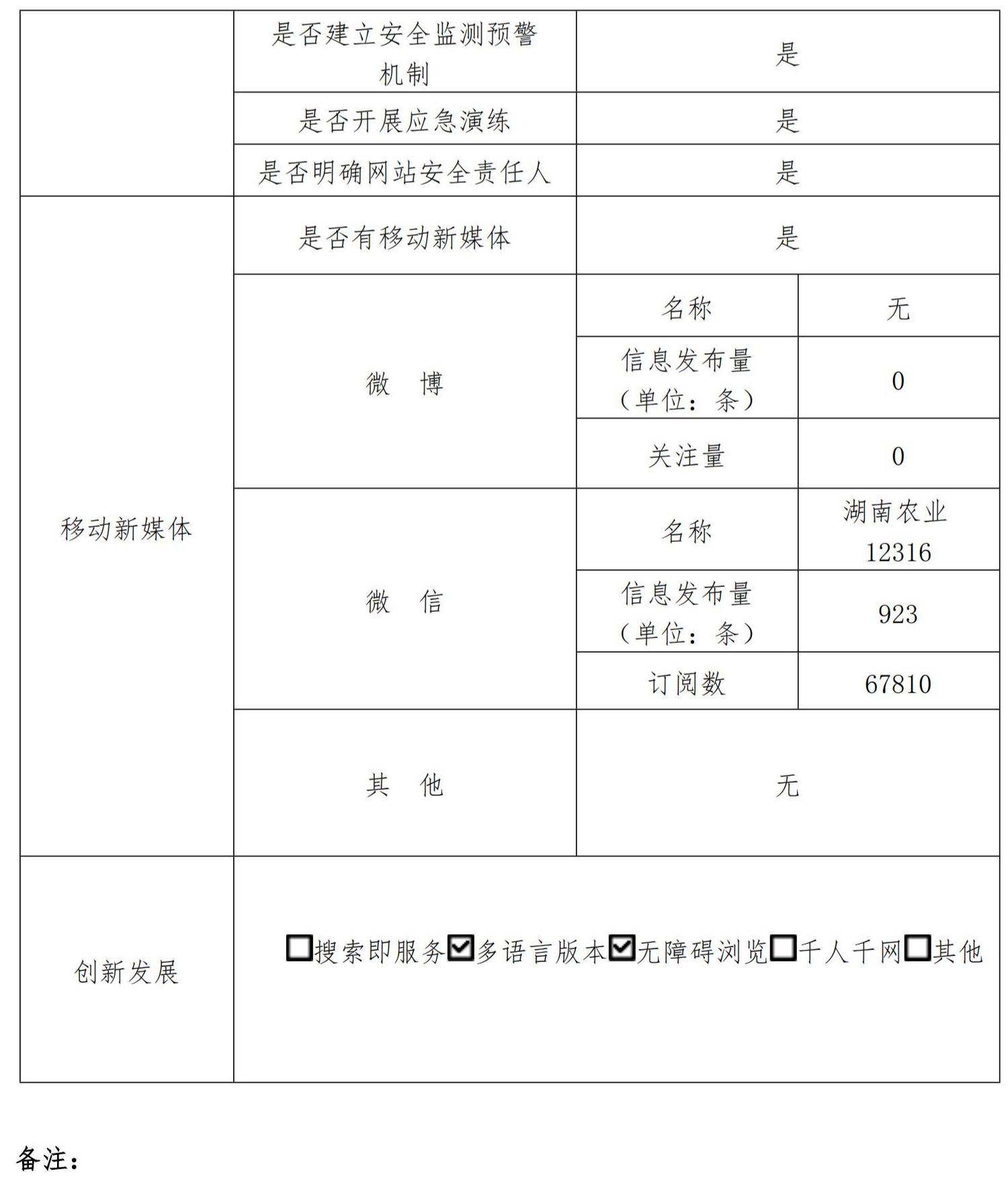
湖南省农业农村厅2025年政府网站工作年度报表
湖南省农业农村厅 时间: 2026-01-09 16:26 【字体:
大
中
小
】
相关附件
湖南省农业农村厅2025年政府网站工作年度报表.pdf
相关阅读
收藏
湖南省农业农村厅2025年政府网站工作年度报表
33889965