中国政府网
农业农村部
湖南省政府门户网站
无障碍浏览
网站首页
信息公开
办事服务
互动交流
专题专栏
网站首页
信息公开
办事服务
互动交流
专题专栏
首页
首页
>
特色栏目
>
数据发布
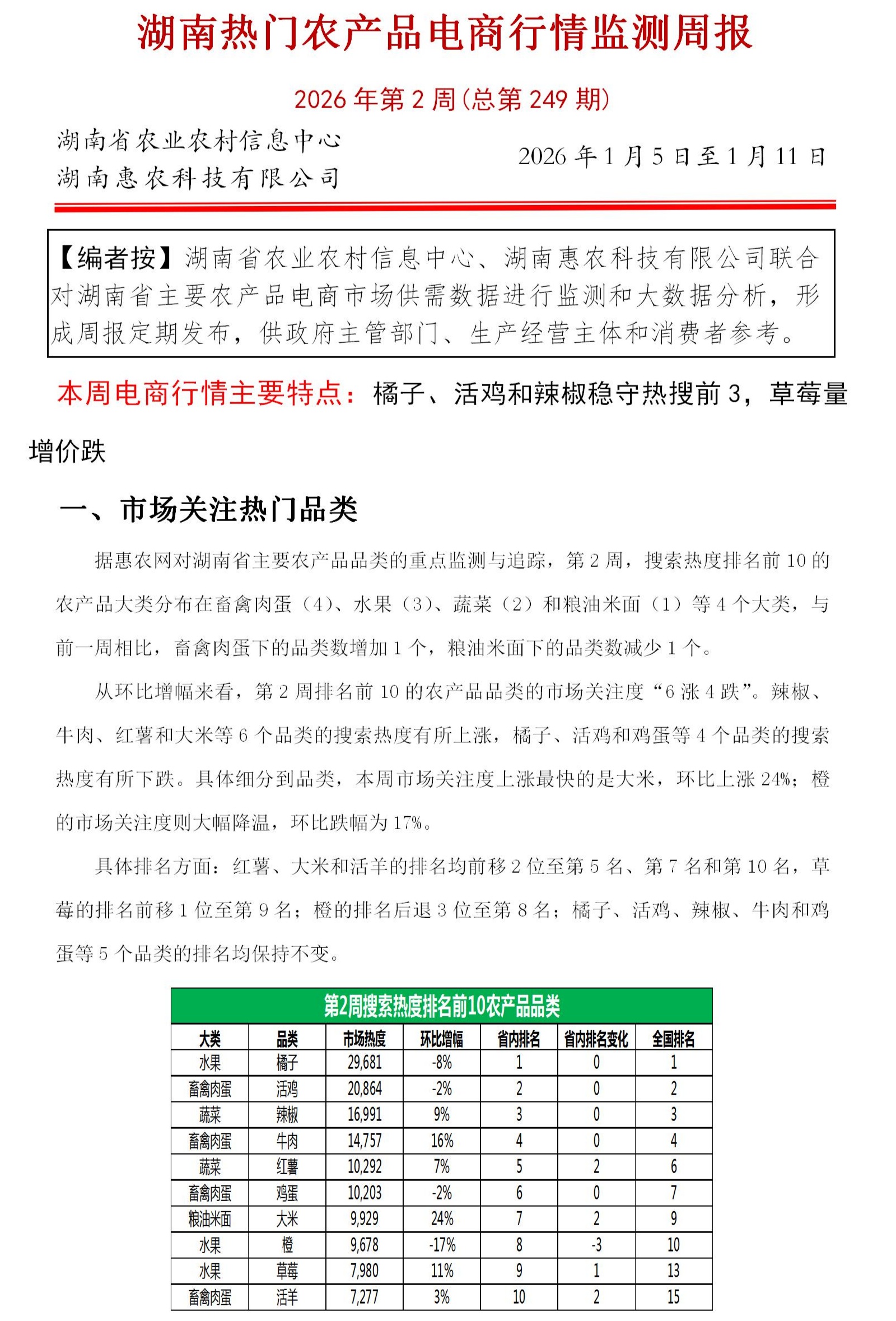
湖南热门农产品电商行情监测周报(2026年第2期)
湖南省农业农村厅 时间: 2026-01-14 11:12 【字体:
大
中
小
】
相关附件
相关阅读
收藏
湖南热门农产品电商行情监测周报(2026年第2期)
33892881